会員登録
ログイン
メニュー
作品一覧
サークル一覧
ヘルプ
対面電書とは
お知らせ
出品者ガイド
購入者ガイド
公式素材・資料
よくある質問
お問い合わせ
利用ガイドライン
利用規約・運営情報
作品詳細
戻る
作品名
AIアートの新時代2:Stable Diffusionの課題と動画生成の新潮流
サークル
じゅ~しぃ~すくりぷと
配信期間
頒布価格
無制限
0円
シリアル有効期限
ダウンロード回数
1年間
10回
シリアル情報を入力してください
シリアルナンバー
シリアルパスワード
ログイン/アカウントを登録して作品を紐付け
登録しない方は直接下のダウンロードボタンを押してください
作品ファイル
メイン
ai_art_2024_prd_v102.pdf
67.75MB
ダウンロード
内容紹介
前回のAIアートの新時代の続編です。引き続き画像生成やその周りの話を2024年の技術で書いていきます。
今回は、画像生成はより深く、Stable Diffusionの抱える「スタイルの問題」について解説します。
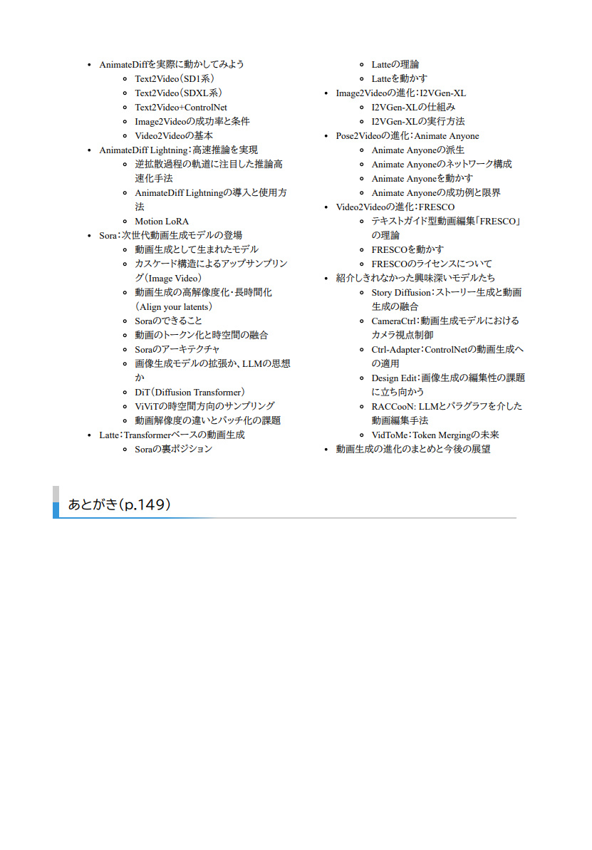
また、2023年~2024年に急速に進化した動画生成の流れも俯瞰し、OpenAIの動画生成モデル「Soraについても背景技術をキャッチアップできるようにしています。
ジャンル
評論・情報