TinySRPG アルゴリズムブック JavaScriptのコードで学ぶ シミュレーションRPGの処理

るてんしと
サークル:
頒布価格:
300円
ジャンル:
評論・情報
配信期間: 2016-08-08 22:49 ~
シリアル有効期限: 初回ダウンロードから1週間
ダウンロード回数: 各ファイル5回まで

シリアル情報を入力して、アカウントに登録 または ダウンロード を選んでください。

現在ファイルがありません。
この作品をダウンロードしたい方は、頒布者にアップロードを依頼してください。
ファイルが無い場合でもシリアルがあればアカウントに紐づけする事は可能です。
内容紹介
 小さな手作りシミュレーションRPG「TinySRPG」のアルゴリズムを、コード付きで解説した本です。
 全7章で、「計算編」「マップ描画編」「マップ操作編」「戦闘編」「思考編」「マップ作成のTIPS」「レベル機能のTIPS」という構成になっています。
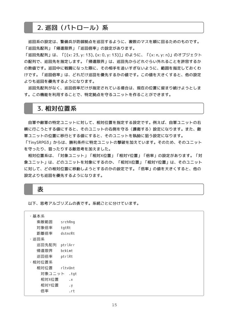
インフォメーション